踏入当今数字化时代,在线去观看法律实务视频,成了法律从业者跟公众获取专业知识一条便捷的途径,它打破了时间方面与空间的限制,使得人们能够随时随地借助网络平台,接触丰富多样法律实务内容,进而满足自身对于专业知识的学习需求。
这些内容包含了从极为精细的案件剖析,直至条理极为分明的程序阐释,它兼具深度与广度,能切实有效地推动解决实际疑难,并非只是被限定在理论领域的研讨。
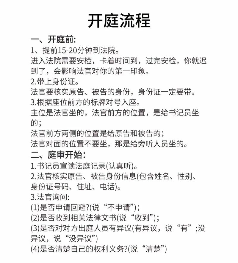
法律视频主要分为庭审实录、案例分析和实操指南三类。
以直观方式深入了解辩论技巧以及证据呈现各方面的是庭审视频,由资深律师细致拆解复杂案件背后蕴含法律关系的是案例分析环节,逐步演示合同审查、立案等一系列流程的是实操指南。
着重挑选跟自身业务范畴相匹配的内容,举例来说,从事劳动争议相关工作的,能够多去观看仲裁方面的视频。

有效利用这些资源需要方法。
观看时随时记录要点,结合自身案件思考应用方式。
当今,人工智能已经进入到辅助进行法律学习的范畴之中,可是,视频里律师所呈现出来的临场随机应变的能力以及策略的选取,仍然是不能够被取代的珍贵经验。
建议每周规划固定学习时间,系统提升实务能力。
视频生成技术的进步正改变法律内容形态。

将会有这样的情况出现,未来,针对用户具体的案情所定制的讲解视频可能会现身,如此一来,学习会变得更加具备个性化特征。
作为一名从业者,我借助视频展开学习之中的行为,并且会以制作视频的途径把自身经验传播出去,而这已经变成专业交流范畴里极为关键的一种形式。
你在使用法律视频时有哪些实用技巧?
是否尝试过用新技术辅助法律学习?
欢迎分享你的经验。
